○淡路広域行政事務組合立児童サポートセンターわたぼうし運営規程
平成18年8月25日
訓令第4号
(事業の目的)
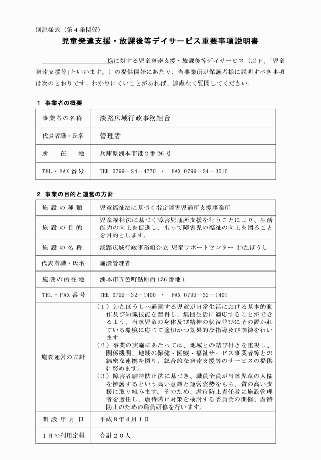
第1条 淡路広域行政事務組合が設置する淡路広域行政事務組合立児童サポートセンターわたぼうし(以下「事業所」という。)が行う指定児童発達支援の事業及び指定放課後等デイサービスの事業(以下「事業」という。)の適正な運営を確保するために人員及び運営管理に関する事項を定め、円滑な運営管理を図るとともに、障害児の意思及び人格を尊重し、障害児及び通所給付決定保護者(以下「保護者」という。)の立場に立った適切な指定児童発達支援及び指定放課後等デイサービス(以下「指定児童発達支援等」という。)を提供することを目的とする。
(運営方針)
第2条 事業所は、障害児が日常生活における基本的動作及び知識技能を習得し、集団生活に適応することができるよう、また、障害児が生活能力の向上のために必要な訓練を行い、及び社会との交流を図ることができるよう、当該障害児の身体及び精神の状況並びにその置かれている環境に応じて適切かつ効果的な指導及び訓練を行うものとする。
2 事業所は、地域及び家庭との結び付きを重視し、県、関係市、障害福祉サービス事業を行う者、児童福祉施設その他の保健医療サービス又は福祉サービスを提供する者との連携に努めるものとする。
3 前2項のほか、児童福祉法(昭和22年法律第164号)及び児童福祉法に基づく指定通所支援の事業等の人員、設備及び運営に関する基準(平成24年厚生労働省令第15号。以下「指定基準」という。)に定める内容その他関係法令を遵守し、事業を実施するものとする。
(事業所の名称等)
第3条 事業を行う事業所の名称及び所在地は、次のとおりとする。
(1) 名称 淡路広域行政事務組合立児童サポートセンターわたぼうし
(2) 所在地 洲本市五色町鮎原西136番地1
(職員の職種、員数及び職務の内容)
第4条 事業所における職員の職種、員数及び職務の内容は、次のとおりとする。
(1) 施設管理者 1名(常勤)
施設管理者は、事業所の職員及び業務の管理を一元的に行うとともに、職員に対し法令等を遵守させるため必要な措置を講ずる。
(2) 児童発達支援管理責任者 1名(常勤)
児童発達支援管理責任者は、指定基準第27条に規定する内容を踏まえ、指定児童発達支援等に係る通所支援計画である児童発達支援・放課後等デイサービス個別計画書を作成し、児童発達支援・放課後等デイサービス重要事項説明書(別記様式)と併せて障害児及び保護者にその内容を説明し同意を得るほか、障害児又はその家族に対し、その相談に適切に応じるとともに、必要な助言その他の援助を行う。また、職員に対する技術指導、助言及び指定児童発達支援等の内容の管理等を行う。
(3) 保育士又は指導員 3名以上(うち、常勤2名以上)
保育士又は指導員は、児童発達支援・放課後等デイサービス個別計画書に基づき指定児童発達支援等の提供に当たる。
(4) 機能訓練担当職員 6名以上(うち、常勤1名以上)
機能訓練担当職員は、児童発達支援・放課後等デイサービス個別計画書に基づき日常生活に必要な機能訓練を行う。
(5) 嘱託医師 1名
嘱託医師は、児童の健康診断等を行う。
2 前項に定めるもののほか必要がある場合は、定基準に準じ職員を増員又は減員することができる。
(開所日及び開所時間等)
第5条 事業所の開所日及び開所時間等は、次のとおりとする。
(1) 開所日 月曜日から金曜日まで及び1月のうちで事業所が指定する1土曜日(以下「開所土曜日」という。)とする。ただし、国民の祝日及び12月29日から1月3日までを除く。
(2) 開所時間 午前8時30分から午後5時15分までとする。
(3) サービスの提供時間(単位)
ア 指定児童発達支援 午前9時から午後2時40分までとする。ただし、開所土曜日は、午前9時から午後1時40分までとする。
イ 指定放課後等デイサービス 午後2時40分から午後5時までとする。ただし、開所土曜日及び学校の休業日(夏休み等)は、午前9時から午後5時までとする。
(4) 前号に定める提供時間以外においても、利用者の利便を考慮して、開所日及び開所時間内で当該サービスを提供することがある。この場合において、指定児童発達支援等の単位がそれぞれ重複するときは、指定基準を満たす職員数を確保するものとする。
(利用定員)
第6条 事業所の指定児童発達支援等の利用定員は、合計20名とする。
(指定児童発達支援等の内容)
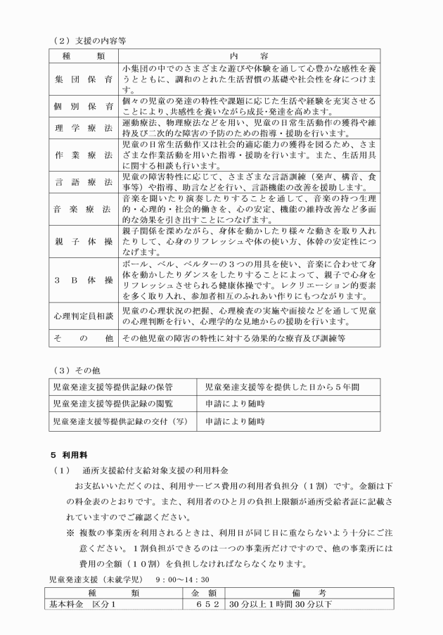
第7条 事業所が提供する指定児童発達支援の内容は次のとおりとする。
(1) 生活習慣の基礎及び集団生活に適応するために必要な療育
(2) 日常生活動作の獲得、維持及び言語機能の改善のために必要な指導及び援助
(3) 保護者に対して行う訓練法の指導及び援助
(4) 生活の質の向上のための相談及び援助
(5) レクリエーション行事
2 事業所が提供する指定放課後等デイサービスの内容は次のとおりとする。
(1) 生活能力の向上及び社会性を養うために必要な指導及び援助
(2) 日常生活動作の獲得、維持及び言語機能の改善のために必要な指導及び援助
(3) 保護者に対して行う訓練法の指導及び援助
(4) 生活の質の向上のための相談及び援助
(5) レクリエーション行事
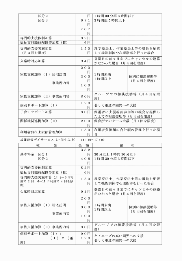
(保護者から受領する費用の額)
第8条 管理者は、指定児童発達支援等を提供した際は、関係市が定める負担上限額の範囲内において、保護者から当該指定児童発達支援等に係る通所利用者負担額の支払いを受けるものとする。
2 管理者は、法定代理受領を行わない指定児童発達支援等を提供した際は、前項に掲げる通所利用者負担額のほか、保護者から厚生労働省が定める額の支払いを受けるものとする。
3 管理者は、第1項の支払いを受けた場合は、当該費用に係る領収書を保護者に対して交付する。
4 管理者は、第2項の支払いを受けた場合は、当該費用に係る領収書及び提供した指定児童発達支援等の内容、費用の額その他保護者が市に対し障害児通所給付費を請求する上で必要と認められる事項を記載したサービス提供証明書を保護者に対して交付する。
(通常の事業の実施地域)
第9条 通常の事業の実施地域は、洲本市、南あわじ市及び淡路市とする。
(サービスの利用に当たっての留意事項)
第10条 サービスの利用に当たっては、利用者は次の事項を遵守するものとする。
(1) 職員の指示に従い物品を使用すること。
(2) 器具等を使用した際には、原状に回復すること。
(3) 建物、備品その他器具を破損若しくは持ち出さないこと(利用者の責に帰すべき事由により破損等が生じた場合は、保護者に賠償を求めることがある)。
(4) 事業所内では、諸規則及び指示を遵守すること。
(緊急時等の対応方法)
第11条 事業所の職員は、指定児童発達支援等の提供を行っているときに、障害児の病状の急変等に係る緊急事態が生じた場合その他必要な場合は、速やかに主治医への連絡を行う等の必要な措置を講ずるとともに、施設管理者に報告するものとし、主治医への連絡等が困難な場合には、医療機関への緊急搬送等必要な措置を講ずるものとする。
2 事業所は、障害児に対する指定児童発達支援等の提供により事故が発生した場合又はその危険性のある事態が生じた場合は、職員が常に施設管理者に報告するとともに、その指示又は必要に応じて関係市及び当該障害児の家族への連絡等が行われるよう、必要な措置を講ずるものとする。
3 事業所は、前2項のほか、事故の発生の防止のための必要な指針を整備するとともに、事故の発生の防止のために会議及び職員に対する研修を定期的に行うものとする。
(非常災害対策)
第12条 事業所は、消火設備その他の非常災害に際して必要な設備を設ける。
2 事業所は、非常災害に対する具体的計画を立て、非常災害時の関係機関への通報及び連絡体制を整備し、それらを職員に周知するとともに、避難、救出その他必要な訓練を年1回行うものとする。
(苦情解決)
第13条 事業所は、提供した指定児童発達支援等に関する障害児又は保護者等からの苦情に迅速かつ適切に対応するために、苦情を受け付けるための窓口を設置する等、必要な措置を講ずるものとする。
(虐待の防止のための措置)
第14条 事業所は、障害児に対し、児童虐待の防止等に関する法律第2条各号に掲げる行為その他当該障害児の心身に有害な影響を与える行為は行わない。また、障害児の人権の擁護、虐待の発生又はその再発を防止するため、必要な体制の整備を行うとともに、次の各号に掲げる措置を講じるものとする。
(1) 事業所における虐待防止のための対策を検討する委員会(テレビ電話装置等の活用可)を定期的に開催するとともに、その結果について従業者へ周知徹底を図る
(2) 従業者に対し、虐待の防止のための研修を定期的に実施する
(3) 前2号に掲げる措置を適切に実施するための担当者及び責任者を置く
(その他運営についての重要事項)
第15条 事業所は、適切な指定児童発達支援等を提供することができるよう、職員の勤務の体制を整備するものとする。
2 事業所は、職員の資質向上のためにその職務内容及び経験年数等に応じて、次のとおり研修を実施する。
(1) 採用時研修 採用後3か月以内
(2) 継続研修 年1回
3 事業所の職員及び職員であった者が、正当な理由なく、その業務上知り得た障害児又はその家族の秘密を漏らすことがないよう必要な措置を講ずるものとする。
4 事業所は、職員、設備、備品及び会計に関する諸記録を整備するとともに、障害児に対する指定児童発達支援等の提供に関する諸記録を整備し、当該指定児童発達支援等を提供した日から原則として5年間保存するものとする。
(補則)
第16条 この規程に定めるもののほか、必要な事項は管理者が定める。
附則
1 この規程は、平成18年10月1日から施行する。
2 淡路広域行政事務組合立心身障害児通園施設運営規程(平成18年訓令第3号)は、廃止する。
附則(平成22年3月5日訓令第2号)
この規程は、平成22年4月1日から施行する。
附則(平成23年3月14日訓令第1号)
この訓令は、平成23年4月1日から施行する。
附則(平成24年3月30日訓令第2号)
この訓令は、平成24年4月1日から施行する。
附則(平成24年11月12日訓令第3号)
この訓令は、平成25年1月1日から施行する。
附則(平成25年4月1日訓令第2号)
この訓令は、平成25年4月1日から施行する。
附則(平成27年5月7日訓令第1号)
この訓令は、公布の日から施行する。
附則(平成28年3月31日訓令第3号)
この訓令は、平成28年4月1日から施行する。
附則(令和3年9月1日訓令第1号)
(施行期日)
第1条 この訓令は、令和3年10月1日から施行する。
(経過措置)
第2条 この訓令の施行の際現にあるこの訓令による改正前の様式(次項において「旧様式」という。)により使用されている書類は、この訓令による改正後の様式によるものとみなす。
2 この訓令の施行の際現にある旧様式による用紙については、当分の間、これを取り繕って使用することができる。
附則(令和4年3月15日訓令第1号)
この訓令は、令和4年4月1日から施行する。
附則(令和7年6月1日訓令第1号)
この訓令は、公布の日から施行する。





